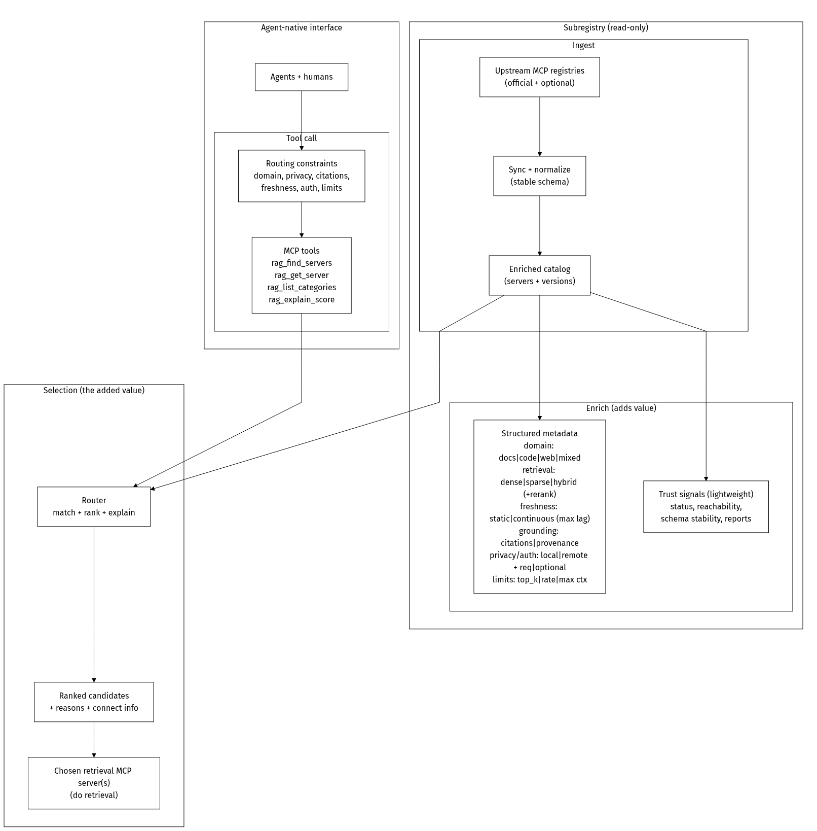
RAGMap is a lightweight MCP Registry-compatible subregistry + MCP server focused on RAG-related MCP servers. - Ingests the official MCP Registry, enriches records for RAG use-cases, and serves a subregistry API. - Exposes an MCP server (remote Streamable HTTP + local stdio) so agents can search/filter RAG MCP servers. MapRag is a discovery + routing layer for retrieval. It helps agents and humans
Add this skill
npx mdskills install khalidsaidi/ragmapWell-documented MCP server providing discovery and routing for RAG-related servers with rich filtering
RAGMap is a lightweight MCP Registry-compatible subregistry + MCP server focused on RAG-related MCP servers.
It:
MapRag is a discovery + routing layer for retrieval. It helps agents and humans answer: which retrieval MCP server should I use for this task, given my constraints?
RAGMap does not do retrieval itself. It indexes and enriches retrieval-capable servers, then routes you to the right tool/server.
rag_find_servers, rag_get_server, rag_list_categories, rag_explain_score).RAGMap does not:
If you need retrieval over your own data, use a retrieval server from RAGMap results (or your own server) that supports your ingest/index flow.
docs/DEPLOYMENT.md).Features: Registry-compatible API; semantic + keyword search (when OPENAI_API_KEY is set, e.g. from env or your deployment’s secret manager); categories and ragScore; filter by hasRemote, reachable (HEAD-checked), citations, localOnly, transport, minScore, categories. Human browse UI at ragmap-api.web.app/browse — search, filter, copy Cursor/Claude config. MCP tools: rag_find_servers, rag_get_server, rag_list_categories, rag_explain_score.
Full overview: docs/OVERVIEW.md

Mermaid source
%%{init: {"theme":"base","themeVariables":{"primaryColor":"#ffffff","primaryTextColor":"#000000","primaryBorderColor":"#000000","lineColor":"#000000","secondaryColor":"#ffffff","tertiaryColor":"#ffffff","clusterBkg":"#ffffff","clusterBorder":"#000000","edgeLabelBackground":"#ffffff"},"flowchart":{"curve":"linear","nodeSpacing":75,"rankSpacing":70}}}%%
flowchart TB
%% Concept-only diagram (product value; no deployment/framework/datastore details)
classDef mono fill:#ffffff,stroke:#000000,color:#000000,stroke-width:1px;
subgraph Inputs[" "]
direction LR
subgraph Query["Agent-native interface"]
direction TB
Users["Agents + humans"]:::mono
subgraph Tooling["Tool call"]
direction LR
Criteria["Routing constraints
domain, privacy, citations,
freshness, auth, limits"]:::mono
Tools["MCP tools
rag_find_servers
rag_get_server
rag_list_categories
rag_explain_score"]:::mono
end
Users --> Criteria --> Tools
end
subgraph Subregistry["Subregistry (read-only)"]
direction TB
subgraph Ingest["Ingest"]
direction LR
Sources["Upstream MCP registries
(official + optional)"]:::mono
Sync["Sync + normalize
(stable schema)"]:::mono
Catalog["Enriched catalog
(servers + versions)"]:::mono
Sources --> Sync --> Catalog
end
subgraph Enrich["Enrich (adds value)"]
direction LR
Cap["Structured metadata
domain: docs|code|web|mixed
retrieval: dense|sparse|hybrid (+rerank)
freshness: static|continuous (max lag)
grounding: citations|provenance
privacy/auth: local|remote + req|optional
limits: top_k|rate|max ctx"]:::mono
Trust["Trust signals (lightweight)
status, reachability,
schema stability, reports"]:::mono
end
Catalog --> Cap
Catalog --> Trust
end
end
subgraph Selection["Selection (the added value)"]
direction LR
Router["Router
match + rank + explain"]:::mono
Ranked["Ranked candidates
+ reasons + connect info"]:::mono
Retrieval["Chosen retrieval MCP server(s)
(do retrieval)"]:::mono
Router --> Ranked --> Retrieval
end
Tools --> Router
Catalog --> Router
%% Keep the layout without adding a third visible "box" around Inputs.
style Inputs fill:#ffffff,stroke:#ffffff,stroke-width:0px
apps/api: REST API + MCP registry-compatible endpoints + ingestion workerapps/mcp-remote: Remote MCP server (Streamable HTTP)packages/mcp-local: Local MCP server (stdio)packages/shared: Zod schemas + shared typesdocs: docs + Firebase Hosting static assetscp .env.example .env
corepack enable
pnpm -r install
pnpm -r dev
Optional: set OPENAI_API_KEY in .env (see .env.example) to enable semantic search locally; GET /health will show "embeddings": true.
API: http://localhost:3000
MCP remote: http://localhost:4000/mcp
curl -X POST http://localhost:3000/internal/ingest/run \
-H "Content-Type: application/json" \
-H "X-Ingest-Token: $INGEST_TOKEN" \
-d '{"mode":"full"}'
Remote (Streamable HTTP):
claude mcp add --transport http ragmap https:///mcp
Local (stdio, npm):
npx -y @khalidsaidi/ragmap-mcp@latest
Local (stdio):
pnpm -C packages/mcp-local dev
GET /embed — embeddable “Search RAG MCP servers” widget (iframe; query params: q, limit)GET /health (includes embeddings: true|false when semantic search is on/off)GET /readyzGET /v0.1/serversGET /v0.1/servers/:serverName/versionsGET /v0.1/servers/:serverName/versions/:version (supports latest)GET /rag/searchGET /rag/categoriesGET /api/stats (public usage aggregates; no PII)GET /api/usage-graph (HTML chart of usage)POST /internal/ingest/run (protected)For hosted ragmap-api.web.app, /internal/* routes are not exposed publicly.
GET /rag/search query params:
q (string)categories (comma-separated)minScore (0-100)transport (stdio or streamable-http)registryType (string)hasRemote (true or false — only servers with a remote endpoint)reachable (true — only servers whose streamable-http URL passed a HEAD check)citations (true — only servers that mention citations/grounding in metadata)localOnly (true — only stdio, no remote)API_BASE_URL=https://ragmap-api.web.app ./scripts/smoke-public.sh
MCP_URL=https://ragmap-api.web.app/mcp ./scripts/smoke-mcp.sh
docs/DISCOVERY-LINK-CONVENTION.md — optional discoveryService in server.json so clients can show “Discover more”docs/AGENT-USAGE.md — for agents: discovery, REST API, MCP install (no human intervention)docs/DEPLOYMENT.mddocs/OVERVIEW.mddocs/DATA_MODEL.mddocs/PRIVACY.mddocs/PUBLISHING.mddocs/GLAMA-CHECKLIST.mddocs/GLAMA-DOCKERFILE.mdscripts/glama-score-status.sh — print public Glama score flags (inspectable/release/usage)Install via CLI
npx mdskills install khalidsaidi/ragmapRAGMap (RAG MCP Registry Finder) is a free, open-source AI agent skill. RAGMap is a lightweight MCP Registry-compatible subregistry + MCP server focused on RAG-related MCP servers. - Ingests the official MCP Registry, enriches records for RAG use-cases, and serves a subregistry API. - Exposes an MCP server (remote Streamable HTTP + local stdio) so agents can search/filter RAG MCP servers. MapRag is a discovery + routing layer for retrieval. It helps agents and humans
Install RAGMap (RAG MCP Registry Finder) with a single command:
npx mdskills install khalidsaidi/ragmapThis downloads the skill files into your project and your AI agent picks them up automatically.
RAGMap (RAG MCP Registry Finder) works with Claude Code, Claude Desktop, Cursor, Vscode Copilot, Windsurf, Continue Dev, Codex, Gemini Cli, Amp, Roo Code, Goose, Opencode, Trae, Qodo, Command Code. Skills use the open SKILL.md format which is compatible with any AI coding agent that reads markdown instructions.